La Normatividad de los Recursos Humanos del Sector Público
Unidad de Apoyo para el Aprendizaje
Iniciar
No hay institución pública o privada que opere sin la intervención de los recursos humanos, pues son éstos los que dinamizan a los organismos. A diferencia de los trabajadores del sector privado, a los trabajadores al servicio del Estado se les conoce como servidores públicos o burócratas, entre otros adjetivos. Pero ¿te has preguntado de quiénes hablamos cuando hablamos de los servidores públicos?
Por otra parte, existe una legislación que regula las relaciones de los recursos humanos con las empresas y otra para los del sector público con el Estado. ¿Conoces las leyes que norman esas relaciones para cada sector? En este sentido, ¿podrías mencionar dos o más leyes que apliquen para los empleados pertenecientes al sector público?
Ahora, de ese conjunto de leyes que regula las relaciones entre los servidores públicos y el Estado, ¿sabías que no existe una normatividad que aplique para todo el conjunto de trabajadores? ¿Sabías que en nuestro país existe una normatividad diferenciada o mixta que aplica a los servidores públicos de acuerdo con sus funciones y a la dependencia o entidad en la que laboran? Pues bien, en este tema abordaremos la normatividad que les atribuye para regular sus relaciones con el Estado y despejaremos las preguntas aquí expuestas.
Kaz. (2015). [Negocio] [ilustración]. Tomada de https://pixabay.com/p-894846/?no_redirec
Las personas que trabajan en el sector público reciben distintas denominaciones.

En realidad, no hay una denominación única y reconocida que englobe en un solo término o categoría a los empleados del Estado.
Revisemos la Constitución Política de los Estados Unidos Mexicanos (en adelante CPEUM) y algunas de las leyes que hacen referencia a ese concepto.
…se reputarán como servidores públicos a los representantes de elección popular, a los miembros del Poder Judicial de la Federación, los funcionarios y empleados y, en general, a toda persona que desempeñe un empleo, cargo o comisión de cualquier naturaleza en el Congreso de la Unión o en la Administración Pública Federal, así como a los servidores públicos de los organismos a los que esta Constitución otorgue autonomía, quienes serán responsables por los actos u omisiones en que incurran en el desempeño de sus respectivas funciones.
…los titulares y trabajadores de las dependencias de los Poderes de la Unión, del Gobierno del Distrito Federal, de las Instituciones que a continuación se enumeran: Instituto de Seguridad y Servicios Sociales de los Trabajadores del Estado; Juntas Federales de Mejoras Materiales; Instituto Nacional de la Vivienda; Lotería Nacional; Instituto Nacional de Protección a la Infancia; Instituto Nacional Indigenista; Comisión Nacional Bancaria y de Seguros; Comisión Nacional de Valores; Comisión de Tarifas de Electricidad y Gas; Centro Materno Infantil Maximino Ávila Camacho y Hospital Infantil; así como de los otros organismos descentralizados, similares a los anteriores que tengan a su cargo función de servicios públicos.
Los gobernadores de los Estados, los diputados a las Legislaturas locales y los magistrados de los Tribunales Superiores de Justicia locales.
Las personas que desempeñan un empleo, cargo o comisión en los entes públicos, en el ámbito federal y local.
En ese mismo artículo, pero en la fracción X, se mencionan qué órganos comprende los entes públicos: los Poderes Legislativo y Judicial, los órganos constitucionales autónomos, las dependencias y entidades de la Administración Pública Federal, y sus homólogos de las entidades federativas, los municipios y alcaldías de la Ciudad de México y sus dependencias y entidades, la Procuraduría General de la República y las fiscalías o procuradurías locales, los órganos jurisdiccionales que no formen parte de los poderes judiciales, las empresas productivas del Estado, así como cualquier otro ente sobre el que tenga control cualquiera de los poderes y órganos públicos citados de los tres órdenes de gobierno.
Ahora bien, se ha de advertir en el artículo 108 de la CPEUM, como en la Ley General de Responsabilidades Administrativas de su artículo 3.º, fracción X, que se cita a los organismos constitucionales autónomos, pero no hacen mención expresa de ellos. Sin embargo, en distintos pasajes de la CPEUM es posible conocer qué instituciones conforman ese conjunto de órganos constitucionales autónomos:
1. Las Universidades, artículo 3.º, fracción VII (Universidad Nacional Autónoma de México, Universidad Autónoma de Chapingo, Universidad Autónoma Metropolitana).
2. Los Tribunales Agrarios, artículo 27, fracción XIX.
3. El Banco de México, artículo 28, párrafo 6.
4. El Instituto Nacional Electoral, artículo 41, apartado A, fracción V.
5. La Comisión Nacional de Derechos Humanos, artículo 102, apartado B, párrafo 4.º.
6. Comisión Federal de Competencia Económica, artículo 28, párrafo 15.
7. Consejo Nacional de Evaluación de la Política de Desarrollo Social, articulo 26, Apartado C, párrafo 1.º.
8. Instituto Federal de Acceso a la Información y Protección de Datos, artículo 6.º, Apartado A, fracción VIII.
9. Instituto Federal de Telecomunicaciones, artículo 28, párrafo 14; y artículo 6.º, Apartado B, fracción V.
10. Instituto Nacional para la Evaluación de la Educación, artículo 3.º, fracción IX.
11. Instituto Nacional de Estadística y Geografía, artículo 26, apartado B, párrafo 2.º.
12. Tribunal Federal de Justicia Administrativa, artículo 73, fracción XXIX-H.
Como es evidente, los servidores públicos son prácticamente todos los trabajadores al servicio del Estado que desempeñan un empleo, cargo o comisión, cuya remuneración o pago proviene de recursos públicos.
Ese cuerpo que caracteriza al conjunto de servidores públicos es posible agruparlo por sus distintas naturalezas. A continuación, las veremos.
Pichardo (1984) desarrolla una clasificación de los servidores públicos de la siguiente manera.
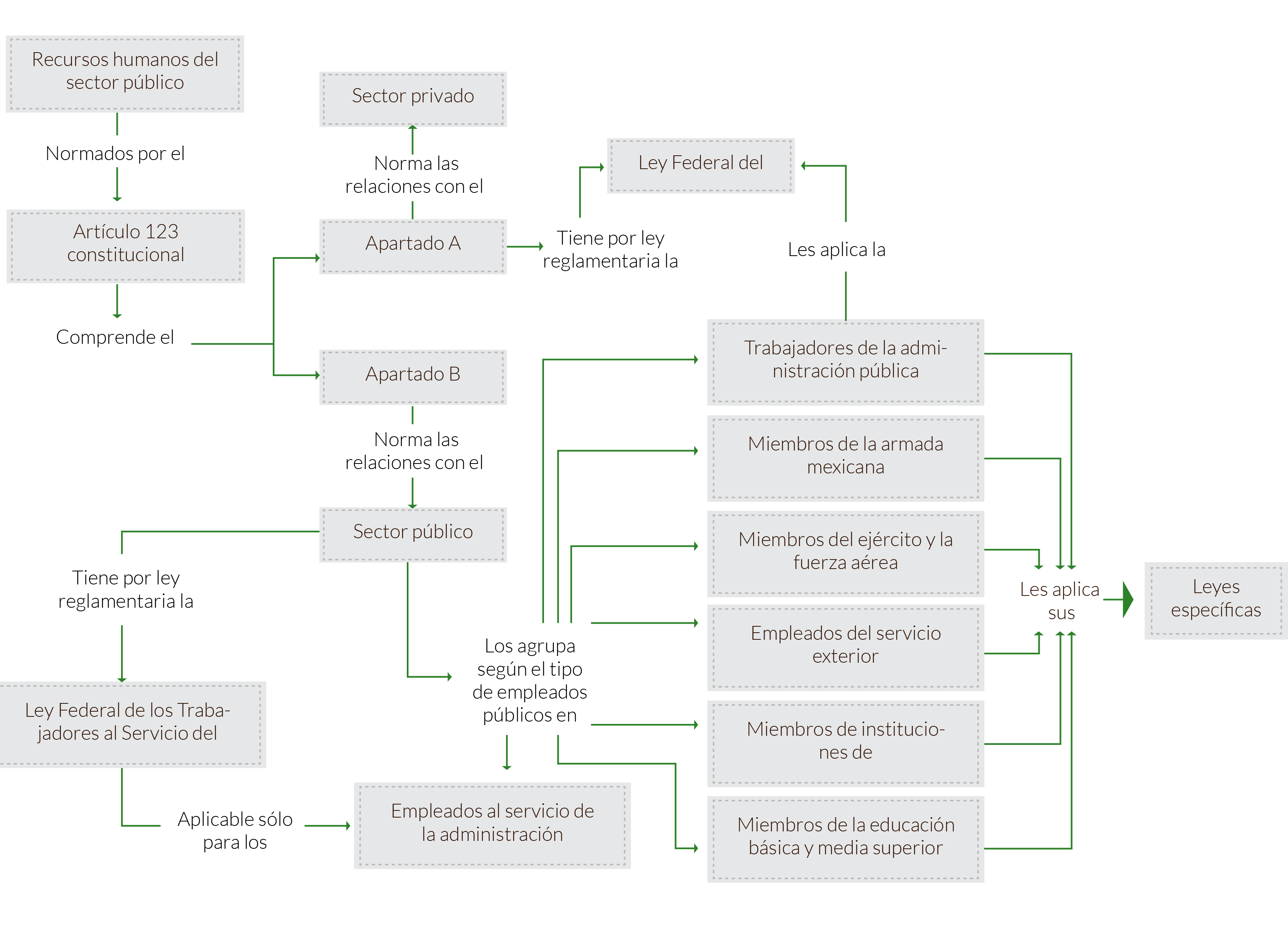
El artículo 123 de la CPEUM es la base y el marco jurídico del trabajo en el país. Dicho artículo se compone de dos grandes apartados.
| Apartado A | Apartado B |
| Aplicable casi totalmente al sector privado | Aplicable exclusivamente al sector público |
Para nuestros fines, nos enfocaremos en el apartado B, que es el que regula las relaciones entre los Poderes de la Unión (Poder Legislativo, Poder Judicial y Poder Ejecutivo) y sus trabajadores. Dicho apartado se compone de 14 fracciones. De manera sucinta, las fracciones se refieren a…
A los apartados A y B los diferencia la aplicabilidad. Ante tal discordancia, las leyes que los reglamenta y complementa también son distintas.
El apartado A tiene por ley reglamentaria la Ley Federal del Trabajo. Además de la Ley del Instituto Mexicano del Seguro Social (IMSS) y la Ley del Instituto del Fondo Nacional de la Vivienda para los Trabajadores, como leyes complementarias.
Al apartado B lo rige como ley reglamentaria la Ley Federal de los Trabajadores al Servicio del Estado; y como ley complementaria la Ley del Instituto de Seguridad y Servicios Sociales de los Trabajadores del Estado, entre otras.
Aun cuando al parecer la normatividad para los trabajadores del sector público está bien reglada, en realidad, el marco jurídico es amplio y complejo. En este sentido, Pichardo (1984) comenta que los empleados públicos de México tienen una normatividad aplicable o diferenciada de acuerdo con el grupo al que pertenecen, esto es, leyes heterogéneas para los siguientes grandes grupos de trabajadores.

A la anterior relación, podríamos agregar los siguientes grupos.

Dicha diferenciación tiene sustento en el apartado B del artículo 123 en su fracción XIII, al señalarse que los militares, marinos, personal del servicio exterior, agentes del Ministerio Público, peritos y miembros de instituciones policiales, tendrán sus leyes especiales. A decir de Miguel Acosta Romero (1998), dicha heterogeneidad obedece a que prevalece un sistema normativo mixto para la totalidad de los empleados públicos: uno para la mayoría de los trabajadores (al que denomina estatuto general) y otro para empleados de algunas dependencias y entidades (al que designa como estatutos específicos).
Retomemos esta clasificación para diferenciar y enunciar la normatividad para los servidores públicos.
Este conjunto de ordenamientos que cae bajo el estatuto general es aplicable para la mayoría de los trabajadores de la administración pública centralizada, mismo que se integra de las siguientes leyes principales:
Constitución Política de los Estados Unidos Mexicanos, Artículo 123, apartado B
Ley Federal de los Trabajadores al Servicio del Estado (Ley reglamentaria del artículo 123, apartado B)
Ley del Instituto de Seguridad y Servicios Sociales de los Trabajadores del Estado
Ley Federal de Responsabilidades de los Servidores Públicos
Ley General de Responsabilidades Administrativas
Ley de Premios, Estímulos y Recompensas Civiles
Normatividad del servicio profesional de carrera
Debido a que los ordenamientos jurídicos para los empleados de la administración pública federal aplican para el grueso de los empleados del sector público, el Gobierno federal dispuso un solo documento en materia de administración de personal, con el propósito de unificar operaciones, homologar y regular los procesos y procedimientos de planeación, organización y administración de los recursos humanos, denominado “Disposiciones en las materias de Recursos Humanos y del Servicio Profesional de Carrera, así como el Manual Administrativo de Aplicación General en materia de Recursos Humanos y Organización y el Manual del Servicio Profesional de Carrera”.
Los procesos unificados en esas disposiciones tienen que ver con ingreso al servicio, capacitación y desarrollo, ascensos y recompensas, derechos y prestaciones, seguridad social, evaluación del desempeño, licencias, separaciones, retiro, baja y terminación de nombramientos, aplicables para las dependencias y entidades de la administración pública federal, y la Procuraduría General de la República (excepto para aquellas que tienen leyes específicas, como abajo se señalarán).
Como lo indica el artículo 1.º de la Ley del Servicio Exterior Mexicano, los empleados públicos son un cuerpo permanente de funcionarios del Estado, encargado específicamente de representarlo en el extranjero y responsable de ejecutar la política exterior de México. Ley aplicable para los trabajadores de la Secretaría de Relaciones Exteriores.
Aplicables para los trabajadores de la Secretaria de la Defensa Nacional.
La armada de México es una institución militar permanente que tiene como misión emplear el poder naval de la Federación para la defensa exterior y coadyuvar en la seguridad interior del país. Dichas leyes son aplicables para los empleados de la Secretaría de Marina.
Tanto para los miembros del ejército y la fuerza aérea, como para los trabajadores de la armada, les es aplicable la Ley del Instituto de Seguridad Social para las Fuerzas Armadas Mexicanas; ley equivalente a la Ley del ISSSTE para el personal civil.
Los ordenamientos para algunos de los empleados de la administración pública paraestatal son uno de los puntos más controversiales en cuanto a los recursos humanos de la Administración Pública Federal. Se había especificado con anterioridad que el apartado A del artículo 123 constitucional es aplicable casi en su totalidad al sector privado, esto se explica porque para algunas entidades de la administración pública paraestatal las rige este apartado. Los casos son los siguientes (Acosta, 1998):
Para el caso de las Universidades Autónomas señaladas, se rigen por el apartado A del artículo 123 de la CPEUM en lo relativo a las relaciones laborales, tanto del personal académico como administrativo; por lo tanto, les norma la Ley Federal del Trabajo, como se establece en el inciso VII del artículo 3.º de la CPEUM. Aunque es importante señalar que en materia de seguridad social les rige la Ley del ISSSTE.
Aplicables para los trabajadores de seguridad pública con el propósito de regular la selección, ingreso, formación, permanencia, evaluación, reconocimiento y certificación de los integrantes de los organismo policiales y de procuración de justicia (ministerial y pericial); con lo que se establece el servicio de carrera de las instituciones de seguridad pública (policial, ministerial y pericial).
Ley aplicable para normar el ingreso, la promoción, el reconocimiento y la permanencia en el servicio en la educación básica y media superior que imparte el Estado.
A manera de resumen, observa cómo todos los puntos anteriores están entrelazados.

Actividad. Las leyes aplicables para los servidores públicos
Los servidores públicos se rigen por una normatividad diferenciada que depende de la naturaleza de las instituciones de gobierno y de las funciones que desempeñan. A continuación, valoremos tus conocimientos de las leyes que aplican para los servidores públicos al dar respuesta a las siguientes preguntas, según corresponda Verdadero o Falso.
Autoevaluación. La normatividad de los recursos humanos del sector público
Como lo has visto, la legislación que norma a los servidores públicos es compleja por la amplitud del sector público y peculiar por la composición orgánico-funcional de la Administración Pública Federal. Para que examines los conocimientos que te dejó esta unidad, a continuación, completa las siguientes oraciones con una de las dos opciones que están debajo de cada proposición.